2020年9月14日,由“丝绸之路”大学联盟航空航天子联盟、“丝绸之路”空天技术创新中心主办,西北工业大学无人系统技术研究院、西安交通大学机械结构强度与振动国家重点实验室、意大利米兰理工大学等联合举办的“城市空中交通系统国际研讨会”在中国西部创新港顺利召开。
本次研讨会主题聚焦城市空中交通体系(Urban Air Mobility, UAM)及相关技术,由于全球疫情形势影响,会议以“线上+线下”形式开展,来自国内外知名高校、院所及企业的60余名专家学者通过线下或网络会议的方式参加了学术研讨。开幕式由陕西省先进飞行器服役环境与控制重点实验室副主任、西安交通大学航天航空学院陈刚教授主持,陕西省先进飞行器服役环境与控制重点实验室主任李跃明教授出席了本次会议。

图1.研讨会成员合影
西北工业大学无人系统技术研究院常务副院长白俊强教授致辞,他指出自主无人飞行系统及城市空中交通系统技术的发展需要坚持面向世界科技前沿、面向经济主战场、面向国家重大需求、面向人民生命健康。随后,白俊强教授介绍了西北工业大学无人系统技术研究院围绕“智能无人系统科学与技术”这一新兴交叉学科,探索尖端技术,不断向科学技术的广度和深度进军,凝聚优势资源,在学科建设、人才培养与科学研究工作中取得突出成果。西安交通大学航天航空学院、空天与力学研究院院长申胜平教授致辞,他向与会嘉宾的到来表示热烈欢迎并介绍了城市空中交通系统发展对于我国未来城市建设的重要意义。

图2.陈刚教授主持开幕式
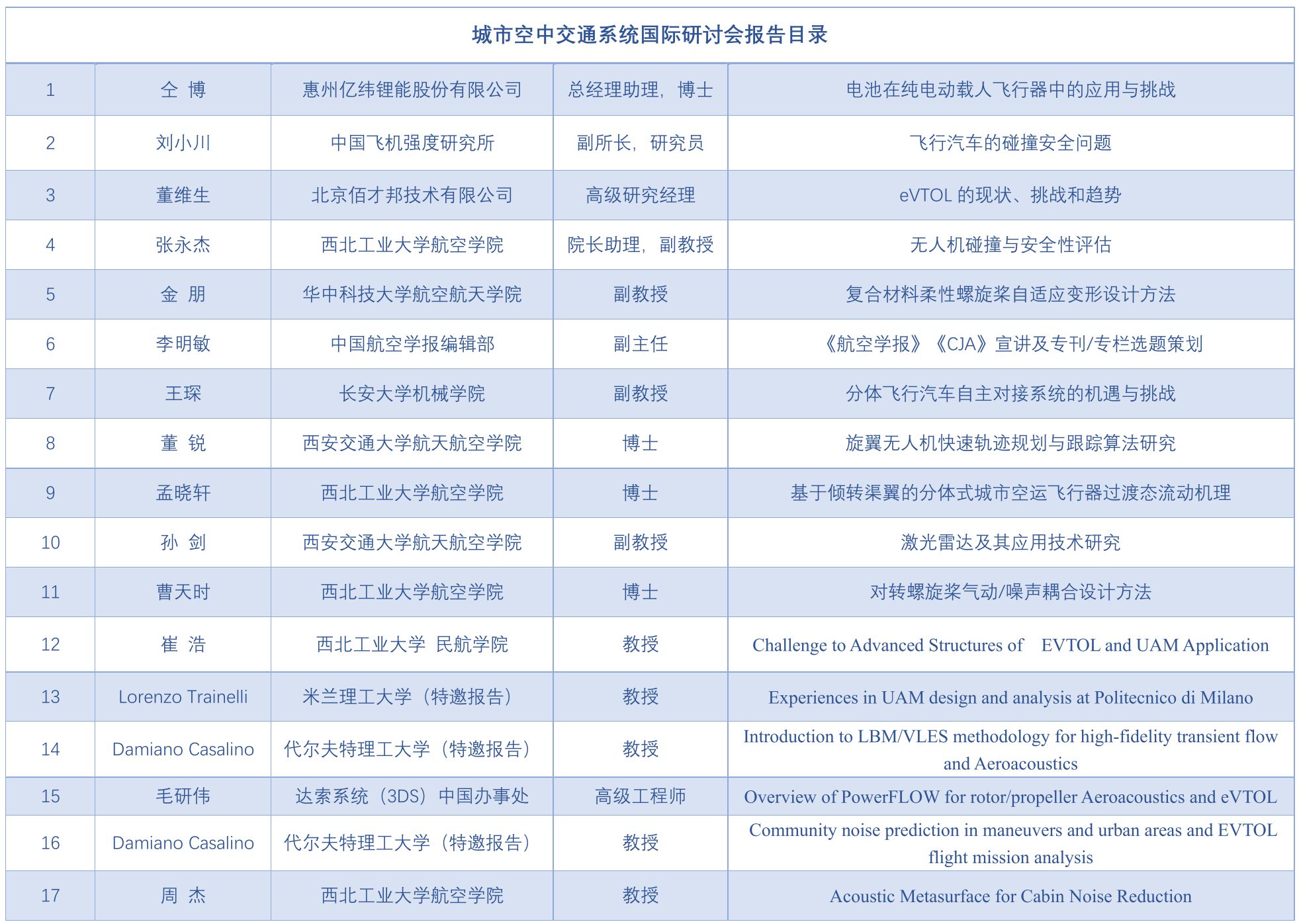
来自西北工业大学、西安交通大学、华中科技大学、长安大学、代尔夫特理工大学、米兰理工大学等高校及中国飞机强度研究所、达索软件系统、惠州亿纬锂能、北京佰才邦、中国航空学报等工业部门的多位国内外专家学者参会,并做学术报告。本次会议还邀请中国航空学报编辑部副主任李明敏副编审介绍了航空学报和CJA两刊发展状况与趋势。

图3.研讨会报告目录

图4.昌敏副研究员主持闭幕式
会议闭幕式由西北工业大学无人系统技术研究院副研究员昌敏主持。本次研讨会为推动新兴的城市空中交通系统领域国内产学研合作,以及为中欧合作提供了良好的交流平台,将推动自主无人飞行系统及城市空中交通系统技术取得飞跃发展。
(图/文:昌敏 审核:妙颖)